Photoshop Tutorials, Flash Tutorials, 3Ds Studio Max Tutorials, Web Design Tutorials

Home  |  Submit Tutorial  |  Top Sites  |  Free Templates (NEW)  |  Website templates  |  Privacy Policy  |  Link Exchange  |  Contact Us

Recommended Hosting:
Host Unlimited Domains on 1 Account
1500GB storage and 15000GB bandwidth for $6.95/mo!
Recommended Hosting:
Host Unlimited Domains on 1 Account
1500GB storage and 15000GB bandwidth for $6.95/mo!

Welcome To ProDesignHost.com 3D Graphics Tutorials Area - Getting to know Layout - Software: LightWave 3D

3D Graphics Tutorial - Getting to know Layout
Display Options

As I mentioned before, the Layout is used for completing your scenes. This is where you load in the objects you've created, edit lights & cameras, animate things etc. As in Modeler, you can now customize almost everything to fit your own needs. Menus, Tabs and Viewports amongst other things are now editable. I prefer the default settings with one single Viewport, but if you'd like to try your own settings then you'll find various options in the "Display Options" Panel, you'll reach it by hitting "d" on your keyboard.

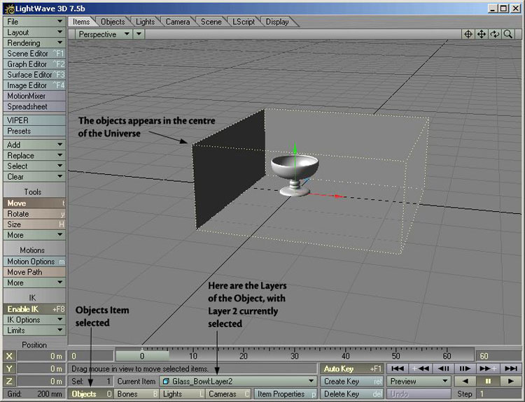
The Lightwave Universe

This is where the objects you load in ends up, and you can view the universe from several different ways, such as from the Camera and from the Lights point of view. Picture 27 shows the Universe.

Picture 27: The Lightwave Universe (Click to enlarge)

The Properties Panel

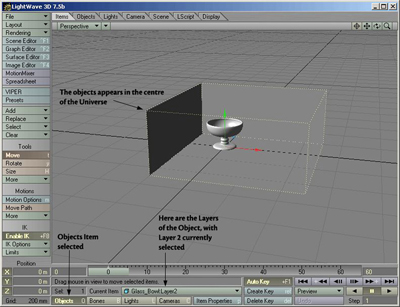
We will start by loading in the objects we created. This will make it a bit easier for me to explain the different stuff in Layout. To the left where the Toolbar is you should see an "Add" button. Click that one, then select "Objects -> Load Object". You will be represented with a requester, so browse to the folder where you saved your object earlier and load it into Layout. Picture 28 shows the Layout after the object has been loaded.

Click to enlarge
Picture 28: The objects loaded into Layout (Click to enlarge)

The "Objects" Item is selected by default when you load Layout up, and now that we have objects in our scene, we can also access the Properties Panel for the Objects. All 4 Items (Objects, Bones, Lights and Cameras) have a Properties Panel, and we will take a closer look at them now.

Object Properties

Keep the "Objects" Item selected and hit "p" on your keyboard to bring up the Properties Panel, you can also access the Panel by clicking the "Item Properties" button at the bottom of Layout. The Panel that comes up should look like picture 29.

image01
Picture 29: The Properties panel

This Panel gives you many ways of altering the appearance of your object in the final render. At the top of the Panel you can see how many objects there are in the scene, in this case 2. Just below of that you can select which object you wish to work with in the "Current Object" pull-down menu. The Tools have been divided into 4 categories:

Geometry, Deform, Render, Edges and Lights.

In the Geometry Tab you can adjust settings such as the Subpatch Level of Subpatched objects. Right now we don't have any objects in our scene which are subpatched, so for our scene we don't need to worry about these settings.

The "Deform" Tab lets you deform your objects in certain ways, such as adding a Displacement Map. Displacing requires that the object has got many polygons; since it will actually alter the geometry of an object, i.e. deform the objects mesh. An example is landscape Displacing, you can load in a simple flat plane with many polygons into Layout, apply a displacement map and it will look more like a terrain.

In the "Render" Tab you'll find various settings on how the object should appear when you are rendering an image. Should the object receive or cast shadows? Should it be seen by the Camera? Well, these are some of the settings you can alter here.

In the "Edges" Tab you can add certain effects of how you want the edges of your object to turn out in the render. Best way to get to know them is to simply try them out sometime one by one. One I have experienced a lot with myself is the Silhouette effect, which lets you add an outline to your objects, making them look more cartoon like.

The "Lights" tab lets you choose whether or not you want the object to receive light, radiosity or caustics, as simple as that.

Bones Properties

This is an area I won't explain so much of in this Guide. I will only cover the basic things any lightwaver should know to get started on their own, and I consider bones to be a bit of an advanced feature. Anyways, the Bones Properties Panel lets you set the way the bones should behave when you use them on an object.

Light Properties

This Panel gives you full control over the Lights in your scene. There must always be at least one light in the scene, and when you start Layout up, a Light is added by default. There are 5 types of Light - "Distant Light", "Point Light", "Spot Light", "Linear Light" and "Area Light". Picture 30 shows the Light Properties Panel.

image02
Picture 30: The Light Properties Panel

You can choose the Colour or intensity the lightsource should have, if it should have a distance fall-off and many other things. Distant, Point and Spot Lights can have Volumetric Light effect. In real world, this effect appears when you for example use a flashlight in a dark & misty room, where you can actually see the light as it passes through the air; i.e. as if particles were flying around in the air.

If you click the "Global Illumination" button at the top of the Light Properties, a new Panel should appear. This Panel lets you set effects such as "Radiosity" and "Caustics".

Maybe you already knew, but in the real world light bounces on almost every material, more or less depending on what kind of material it is. This is what "Radiosity" does. If you activate Radiosity in a scene, the light that comes from your Lightsource will bounce on the objects you have in your scene, and this enhances the realism of the image very much. It takes longer to render with Radiosity though, but it sure is worth it.

Have you ever been underwater a sunny day and noticed how the light casts hotspots on the ocean floor? This effect is known as caustics. It takes longer to render but is a pretty neat effect. Keep Caustics and Radiosity set to "Off", we don't need to use them.

The Camera Properties

This Panel lets you change the way the Camera should behave when you render an image. Here you set things like Image Resolution and Anti-aliasing. Picture 31 shows the Camera Properties Panel.

image03
Picture 31: The Camera Properties Panel

The Editors

There are 4 Editors in Layout. "Scene Editor", "Graph Editor", "Surface Editor" and the "Image Editor". These 4 Editors are always available in the Toolbar to the left of Layout; it doesn't matter in which Tab you are. I won't explain the Scene and Graph Editor that much, since they are a bit more advanced with their Tools, but they are generally there to give you more control over the scene, and to help you animate your objects better and faster.

The Surface Editor

This is where you edit your surfaces. Picture 32 shows the Surface Editor.

Click to enlarge
Picture 32: The Surface Editor (Click to enlarge)

As you can see to the left, the object name and its surfaces are listed. To the right of that list, you have a real-time preview of the surface that you are editing. You have 4 Tabs with different Tools to alter and change your surfaces. "Basic", "Advanced", "Environment" and "Shaders".

The Basic Settings

Color lets you set the colour of a surface.

Luminosity refers to how much the surface will glow on its own light, remember though that if this setting is on, the object won't appear as a light (won't cast shadows etc).

Diffuse lets you choose how much light the surface should attract. High Diffusion will result in that the surface appears bright, and low diffusion will result in that the surface absorbs most of the light and will therefore appear darker.

Specularity lets you set highlights on your surface, which is often used on smooth shiny objects.

Glossiness will determine how spread out the Specularity is; note that you have to have a Specular value set for this option to be available.

Reflection speaks for itself, it lets you change the amount of reflectivity the surface should have.

Transparency is a way to make your object go transparent, which is a must when you are creating glass surfaces and such.

Refraction Index sets how much the light should bend when it passes through a certain material. Note that you have to have a transparency value set for this option to be available.

Translucency is a different kind of transparency. You can't see through a translucent material, yet light can pass through it. Like the shade of a lamp, where the actual light gets through, but you can't see through it.

Bump is a way to add bumps to your material. Every real world object has bumps to some degree and this is where you simulate them.

Smoothing and Smoothing Threshold lets you smoothen out the polygons on your objects surfaces. Our glass bowl is a good example where the surface should be smooth.

When you are creating new surfaces, the best way to get to know the basic settings is to simply try them out one by one.

Presets

You can save any surface you create for later use, and this is where the "Presets" Panel comes in. In the Tools menu to the left in Layout you should see the Presets button, click that one and the Panel should open up, looking something like picture 33.

image04
Picture 33: The Preset Window

At the top of the Panel you should have a pull-down menu, with "Workspace" currently selected. This is the place your surfaces end up when you choose to save them. As you can see I have 1 surface saved in my Workspace, and loading it is simple, just double-click it. We will try this more later on when we are altering the surfaces.

Lightwave comes with a bunch of pre-made surfaces, and these are located in different categories in the pull-down menu at the top of the Presets Panel. I deleted all mine because I never use them and I prefer to create all the surfaces on my own, but as a beginner it might be good to check them out and perhaps learn a bit on how they are built up.

The Surface Panel isn't the only one that has got a Presets Panel. For instance, if you were to use a volumetric light in your scene, you can find pre-made light settings in the Presets Panel within the Lights Panel. Check it out sometime.

Advanced, Environment & Shaders

A bit more advanced settings for your surfaces can be set within these 3 Tabs. If you have a reflecting surface, you can set how it should behave in the Environment Tab. You can use an image as a reflection map for your surface, or you could just trace the reflection for real. In the "Shaders" Tab you can add Shaders that will help you achieve certain materials better.

The Image Editor

This is where you load in all the images you need for your scene. You can even adjust certain settings on your images such as Brightness and Contrast. Picture 34 shows the Image Editor.

image05
Picture 34: The Image Editor

Effects

Okay, you can close down the Image Editor now and then click the "Scene" Tab at the top of Layout. Once you click it, the menu to the left will change, and you will have a new set of Tools to work with. Click the "Backdrop" button to the left, and a new Panel should open up, looking like picture 35.

image06
Picture 35: The Effects Panel - Backdrop

Here you can add certain environment settings, such as a gradient backdrop. You can set the colour of the sky and the ground. This effect is just basic and won't let you add clouds and stuff like that. Skytracer on the other hand lets you configurate a somewhat better looking sky, with clouds, sun & moon and stuff like that. The result is not that breathtaking but it's still pretty cool. The Skytracer is added with the "Add Environment" pull-down menu at the bottom of the Backdrop Tab (within the Effects Panel).

You can add some basic fog in the "Volumetrics" Tab, and this is also where you add and configurate the HyperVoxels plug-in. HyperVoxels is a way to convert points into volumetrics, such as fire, water and many other things.

In "Compositing" and "Processing" you'll find various Tools to change the look of your final renders, such as adding backdrop images that will appear behind every object in your scene. If you had a Glow value set on one of your surfaces, this is where you turn the actual Glow on, and you can also set how big the glow should be, and what intensity it should have.

Lightwave also comes with a built in Particle System. You can add many types of effects that can affect your objects. I won't explain this in detail, because it would take too long, but you should know that it exists, and you should definitely try it out someday.

This ends our tour of Lightwave Layout, and now we will finish the Tutorial.
Advertisements

Premium Partners

  Free Website Templates - Flash templates, Affordable Website Design, Website Templates, Website Redesign, Custom Website Design, Web Design Tutorials, Flash Tutorials, Promotion Tutorials - that is what we do. Metamorphosis Design Studio offers quality, free and low cost web site templates for your business and personal life, we also offer affordable web design and site re-design.
  Vertex Website Tempales - It saves tones of time and money to use pre-made web designs to build your web site. You need a web site but you don't want to pay thousands dollars to professional web design companies? Our web templates is just for you! They are designed to be easilly edited by your favorite html editor, like MS FrontPage
  Website Design Tutorials - Web site design is an area that simply takes experience to perfect. Get started with these tutorials covering everything from page layout to content tips. At Webdesigntutorials.net you will find all the Web-building tutorials you need, from basic HTML and XHTML to advanced Adobe Photoshop, Macromedia Flash MX and 3D Studio Max software.
Free website templates and paid web templates are great tools to make your websites look perfect! You will save time and money with our flash templates and free website templates Our visitors are satisfied with the quality of our free and paid website templates! Please visit our free website templates and paid website templates sections. We offer free web templates, free web layouts, free web page templates and other stuff for free download. All templates come with the html and external css file so you may easily edit HTML with your favorite HTML editor. Feel free to download our free web templates for your personal websites.

Terms of use depend upon the website template vendor.

Home  |  Submit Tutorial  |  Top Sites  |  Free Templates  |  Website templates  |  Privacy Policy  |  Contact Us

All Right Reserved by ProDesignHost.com